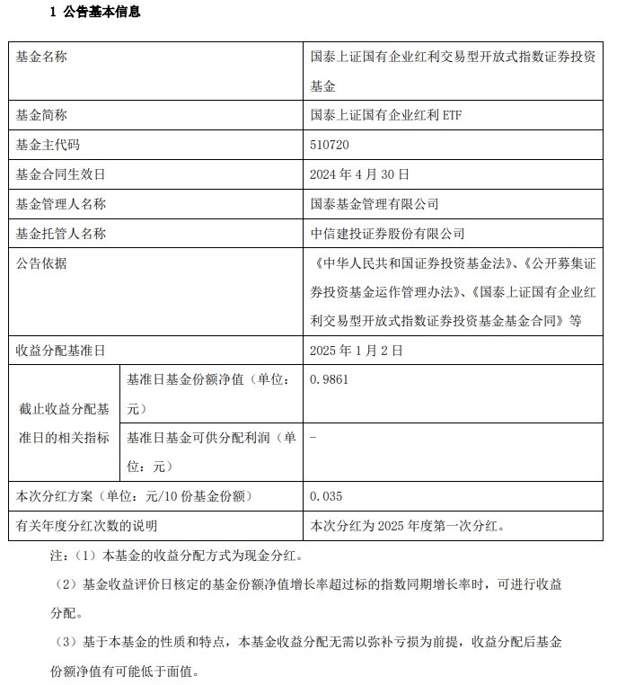
2025年1月9日,红利国企ETF(510720)官宣上市以来的第9次分红,本次分红方案为0.035元/10份基金份额,分红比例0.35%。权益登记日为1月13号,现金红利发放日为1月17日。


值得关注的是,红利国企ETF是国内首批合同中约定每月评估、按月分红的红利类ETF产品。自2024年5月份上市以来,截止2025年1月8日,已经连续第9个月官宣分红,也就是说在上市后的每个月都做到了分红,是市场上少有的每月践行分红的ETF基金。

这样的产品设计和分红实践受到市场的关注,根据wind数据,截止2025年1月8日,红利国企ETF规模超9.6亿元,较上市规模上涨近5倍。
红利国企ETF如何做到每月分红?
根据红利国企ETF(510720)基金合同约定,当基金收益评价日核定的基金份额净值增长率超过标的指数同期增长率时,可进行收益分配。该基金自2024年5月份上市以来,连续9月满足相关条件并进行分红。
红利国企ETF跟踪上证国企红利指数,该指数采取股息率加权方式计算,重点关注现金股息率高、分红比较稳定的国有企业,共有30只股票。
从行业分布角度看,当前上证国企红利指数成分股所占行业中,煤炭、银行、交通运输等低估值、高股息行业占比最高,权重占比分别达到了34%、31%、20%;从成分股市值分布来看,上证国企红利指数成分股中,500亿以上市值成分股权重占比达到了57.21%,千亿以上市值成分股权重占比50.92%,集合了A股大批大体量央国企上市公司。

(数据来源:Wind,截至2025/1/8。指数成分股及行业分布变化波动,仅供参考)
横向对比市场主流红利指数的股息率指标可以发现,截至2025年1月8日,上证国企红利指数近12个月股息率达6.51%,超过中证红利、中证红利低波等各主流红利指数。

(数据来源:Wind,截至2025/1/8。指数过往表现不代表未来,市场有风险,投资需谨慎。)
在“红利”+“中特估”的双重加持下,上证国企红利指数近年来在市场震荡中表现优异,明显优于市场上的主流指数。截止1月8日,上证国企红利指数近三年涨幅为27.01%,同期沪深300下跌21.42%,中证红利指数上涨2.27%。
(数据来源:Wind,截至2025/1/8。指数过往表现不代表未来,市场有风险,投资需谨慎。)
利率下行趋势下,红利资产配置价值显著
从宏观环境来看,重要会议明确“要实施更加积极的财政政策和适度宽松的货币政策,加强超常规逆周期调节。”宏观稳增长的政策基调下,流动性环境易松难紧,目前10年期国债到期收益率已跌至2%以下的历史新低,而红利资产股息率较高,相比之下,红利资产的收益优势明显,对投资者的吸引力增强。
新“国九条”积极鼓励上市公司分红
从政策角度看,2024年4月12日,国务院印发新“国九条”,提出:对多年未分红或分红比例偏低的公司,限制大股东减持、实施风险警示。加大对分红优质公司的激励力度,多措并举推动提高股息率。增强分红稳定性、持续性和可预期性,推动一年多次分红、预分红、春节前分红。
Wind数据显示,截至2024年12月23日,A股上市公司已实施分红金额合计约2.39万亿元,同比增长超11%,创下历史新高。
(数据来源wind,截止2024年12月23日)
对于央国企而言,“中特估+市值管理”的要求可能进一步提高央国企分红意愿。诸多市值管理工具中,现金分红是央国企最常使用的工具。对于央国企来说,健全分红政策,稳定分红预期,既有助于增加投资者回报;又有助于央国企获得价值认同、估值修复,是市值管理的有效路径,也符合“中特估”重塑价值的要求。
作为高股息、高分红的代表,上证国企红利指数本身具备红利和“中特估”的双重属性,在新“国九条”的背景下有望继续有所表现。
近期红利指数震荡调整,“聪明资金”积极配置红利国企ETF(510720),连续5日净流入额超2.3亿元,感兴趣的投资者可以关注红利国企ETF(510720),把握相关配置机会。
红利国企ETF基金收益分配原则为:1、在符合有关基金分红条件的前提下,本基金管理人可以根据实际情况进行收益分配,具体分配方案以公告为准。若《基金合同》生效不满3个月可不进行收益分配;2、本基金的收益分配方式为现金分红;3、基金收益评价日核定的基金份额净值增长率超过标的指数同期增长率时,可进行收益分配。在收益评价日,基金管理人对基金净值增长率和标的指数同期增长率进行计算;4、基金管理人可每月进行评估及收益分配,在符合基金分红条件下,可安排收益分配。评估时间、分配时间、分配方案及每次基金收益分配数额等内容,基金管理人可以根据实际情况确定并按照有关规定公告;5、基于本基金的性质和特点,本基金收益分配无需以弥补亏损为前提,收益分配后基金份额净值有可能低于面值; 6、每一基金份额享有同等分配权; 7、法律法规或监管机构另有规定的,从其规定。 在不违反法律法规以及对基金份额持有人利益无实质性不利影响的情况下,基金管理人可酌情调整以上基金收益分配原则,此项调整不需要召开基金份额持有人大会,但应于变更实施日前在规定媒介上公告。
鉴于本基金的特点,本基金分红不一定来自基金盈利,基金分红并不代表总投资的正回报。
风险提示:提及基金属于股票型基金,其预期收益及预期风险水平高于混合型基金、债券型基金和货币市场基金。提及基金为指数型基金,主要采用完全复制策略,其风险收益特征与标的指数所表征的市场组合的风险收益特征相似。如需购买相关基金产品,请您详阅基金法律文件,关注投资者适当性管理相关规定,提前做好风险测评,并根据您自身的风险承受能力购买与之相匹配的风险等级的基金产品。基金有风险,投资需谨慎。
